成都市中学生综合素质评价写实记录系统入口
填写入口:成都市综合素质评价记录管理系统 (cdedu.com)(点击进入)
综合素质评价内容
包括思想品德、学业水平、身心健康、艺术素养和综合实践五个方面,真实反映学生的全面发展情况和个性特长,并将学生的突出表现作为考查的重点,尤其关注学生在成长过程中形成和表现出来的社会责任感、创新精神和实践能力。同时,这五个方面既各自独立但又互为补充,为学生初中阶段的成长及教师、学校、家长对学生成长过程的科学分析、客观评价提供了参考标准和记录支撑。
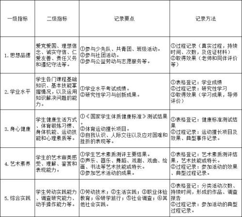
1、成都市初中学生综合素质评价内容及记录方式

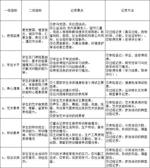
2、省普通高中学生综合素质评价内容及记录方式

综合素质评价方式
综合素质评价方式 以事实为依据,采取定性与定量相结合的多元方式进行,学生的学习成长情况通过“成都市综合素质评价记录管理系统”。
综合素质评价程序及要求

综合素质评价结果使用
一、是能促进学生积极主动、多方面发展,引导学生发现自我,建立自信,为学生的生涯发展提供参考,帮助其确定个人发展目标,实现全面而有个性的发展;
二、是引导学校转变观念,树立科学的教育质量观,把促进学生健康成长、全面发展作为工作的出发点和落脚点,发展素质教育;
三、是将综合素质评价档案提供给高中学校录取参考使用;
四、是服务高校科学选拔人才。
如何填写写实记录
按照四川省教育厅《关于做好普通高中学生综合素质 评价改革实验工作的通知》关于“研发适合学校使用的综合素质评价电子化平台”的要求,成都市教育局研制了“成都市中学生综合素质评价写实记录平台”,本市初中学生可通过电脑端或微信端登录“成都市中学生综合素质评价写实记录系统”进行填写。
1、电脑网页登录
网址为:http://zhszpj.cdedu.com/
写实记录是否会曾经学生负担?
1、关于记录时间
每学期初至期末,学生均可通过本人账号随时登录综合素质记录系统进行填写,没有时间限制。
2、关于记录内容及数量
学生只需记录团队活动、劳动教育、社团活动、公益活动与志愿服务、研究性学习等参与情况,每学期记录1条以上即可。
3、关于材料佐证
有佐证材料的可以上传,没有则无需上传。学业水平、体质监测等由学校相关老师根据考核情况整体导入系统即可,不需学生本人填写。不会加重学生负担。
4、关于结果应用
成都市初中生综合素质评价只记录,不计分,即不计入中考成绩,在高中学校招生录取时作为参考。
相关推荐: 2024成都东部新区三岔湖小学校一年级新生入学通知
2024成都东部新区三岔湖小学校一年级新生入学通知 一、开学工作安排 1.一年级家长会时间:2024年8月29日上午8:30 一名学生只来一名家长,着穿要求:白色上衣+深色裤子,不能穿拖鞋、背心等。学生不到校,不能带婴幼儿到校。 2.学生到…











