成都市大邑县蜀通公交有限公司成立于2018年1月5日,并于2018年12月28日正式投入运营。作为成都西岭城市投资建设集团有限公司全额持股的子公司,其注册资本达5000万元人民币,主营业务涵盖城市公共交通、道路旅客运输经营、小微型客车租赁经营服务等多个领域,致力于为区域民众及出行需求者提供便捷、多元的交通服务。

2025年10月23日至2025年10月29日17:00,逾期不再受理。
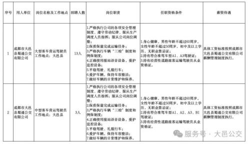
(一)报考人员应当具备以下条件:
1.政治素质好、职业素养高、业务能力强、作风品德正。
2.认同公司企业文化,能够遵守公司各项规章制度、爱岗敬业,具有较强的事业心和责任心。服从组织安排、遵守团队协作规则。
3.遵守国家法律法规,无违法违纪和违反社会公德不良记录。遵守廉洁从业有关规定、勤勉尽责、公道正派、注重自身作风形象,严格保守商业秘密和工作秘密。
4.性格积极乐观,思路清晰,具有较强的学习能力和语言文字表达能力,能快速适应工作环境。身心健康,具有良好的心理素质和能够正常履职的身体素质。
5.熟悉交通安全法律法规,遵纪守法,热爱并有意从事公交服务事业,爱岗敬业,吃苦耐劳,品行端正,有团队协作精神。
(二)下列人员不具备报考资格:
1.因犯罪受过刑事处罚的人员;
2.涉嫌严重违纪违法正在接受立案审查调查的人员;
3.存在涉黑涉恶问题,组织、参加、支持邪教、宗教极端等非法组织,或者参与相关活动的人员;
4.被开除中国共产党党籍或被开除公职的人员;
5.在各级公务员、事业单位招考中,因严重违纪被取消考试资格,仍在禁考期内的人员;
6.被依法列为失信联合惩戒对象;
7.因个人原因被原工作单位辞退;
8.无有效的、适用的机动车驾驶证和从业资格证件,以及被列入黑名单的;
9.36个月内发生道路交通事故致人死亡且负同等以上责任的;
10.最近3个完整记分周期内有1个记分周期交通违法记满12分的;
11.有酒后驾驶、36个月内有超员20%以上、超速50%(高速公路超速20%)以上或12个月内有3次以上公安机关交通管理部门记录超速违法行为的;
12.有吸食、注射毒品行为记录,或者长期服用依赖性精神药品成瘾尚未戒除的,以及发现其他职业禁忌的;
13.已经取得驾驶证,但身体条件变化,有器质性心脏病、癫痫病、美尼尔氏症、眩晕症、癔病、震颤麻痹、精神病、痴呆以及影响肢体活动的神经系统疾病等妨碍安全驾驶疾病的;
14.法律法规规定不得聘用的其他情形。
(一)资格审核。对应聘人员资料、驾驶员职业健康体检报告(应聘者须在具备驾驶员职业健康体检资质的医院开展)、驾驶员心理健康测查结论表(应聘者须在具备心理健康资质的医院开展)进行初步筛选,确定进入综合测试的人选。
(二)实操考试。将以短信或电话方式通知进入实操考试人员,同一岗位招聘人数与实际参加实操考试人数的比例不低于1:1,若未达到比例要求,将调减该岗位招聘人数直至取消该岗位招聘。
(三)面试。在实操考试结束后组织现场面试,主要考察应聘者的表达能力、服务意识、交通安全知识、应急处置反应。
(四)确定拟聘人员名单。按照应聘人员实操考试成绩50%、面试成绩50%折算综合测试成绩,综合测试成绩80分及以上视为合格,并按从高到低次序确定进入背景调查人员名单,以短信或电话方式通知相关人员,未入围的不再另行通知。
(五)正式聘用。按程序办理正式聘用手续,签订劳动合同。如出现拟聘人员未按规定时间到岗的情况,按照通过资格审核、综合成绩得分高低次序依次顺位补录。补录人员需按同等程序公示5个工作日。
应聘人员可通过“大邑县政府门户网站”、“西岭城投集团”、“大邑公交”公众号查询资格审核通过人员名单、综合测试成绩、拟聘人员名单。
采取线下报名方式,应聘人员应提交下述资料:
1.报名表(通过本文章末尾获取《报名表》)
2.照片(近期免冠证件照);
3.驾驶证、客运从业资格证、无犯罪证明、三年无重大事故证明;
4.学历证书、岗位相关证书扫描件、教育部学历证书电子注册备案表(学信网);
5.驾驶员职业健康体检报告;
6.驾驶员心理健康测查结论表;
7.岗位条件需要的其他证明材料原件扫描件。
8.应聘人员在规定时间内将上述报名相关材料交到蜀通公交人力资源部。
9.报名地址:大邑县高铁站蜀通公交公司人力资源部
10.联系方式:人力资源部 周女士 19113209537
成都西岭城市投资建设集团有限公司党群工作部(人力资源部)进行全面监督,联系电话:028-88223886,邮箱地址:DYCTTSRL@163.com。
(一)资格审核中所需具备的任职资格条件计算时间截止至招聘公告结束当日。资格审核贯穿招聘全过程,应聘人员应对提交材料的真实性负责,任一环节发现不符合资格条件、弄虚作假、隐瞒有关情况的,一经查实,立即取消应聘资格或录用资格,情节严重的可追究其法律责任。
(二)应聘人员报名时所填信息及联系方式(包括手机号、邮箱号等)应准确无误并保持通讯畅通;若因本人填报内容缺失、有误或其他原因导致无法进入后续环节,或无法与应聘人员取得联系的,责任由应聘人员承担。
(三)应聘人员需认真阅读本公告,简历一经投递则视为已知晓并认同本公告内容,若因本人漏填、错填等原因导致资格审核不通过的,相应后果由本人承担。
(四)公司有权根据岗位需求变化及报名情况等因素,调整、取消或终止岗位的招聘,并在法律许可范围内对本次招聘享有最终解释权。
(五)后续将对进入资格审核、综合测试、拟聘人员环节人员的个人信息进行公示,投递简历即视为接受后续相关流程安排。
(六)本公告及附件由成都市大邑县蜀通公交有限公司负责解释。
特别提示:本次招聘面向社会公开组织,不收取任何费用:不指定考试辅导用书,未委托或授权任何机构或个人开展付费招聘活动。请各位应聘者提高警惕,注意甄别,谨防上当受骗。











