成都银行股份有限公司(以下简称“成都银行”)成立于1996年12月,是一家国有控股的地方性股份制商业银行,引入马来西亚丰隆银行作为境外战略投资合作伙伴。2018年1月31日,成都银行在上海证券交易所主板上市,成为四川省首家上市银行、全国第8家A股上市城市商业银行。截至2025年6月末,成都银行注册资金37.36亿元,在岗员工7800余名,共有分支机构259家,包括重庆、西安、广安、资阳、眉山、内江、南充、宜宾、乐山、德阳、阿坝、泸州、绵阳、天府新区、雅安15家分行及31家直属支行和下辖的213家支行。发起设立国内首批、中西部第一家消费金融公司——四川锦程消费金融有限责任公司,并入股西藏银行。
成都银行秉承“服务城乡居民,服务小微企业,服务地方经济”的市场定位,积极探索差异化、特色化发展路径,形成了自身独特的业务特色和竞争优势,综合实力位居中西部城商行前列,西部首家万亿级城商行。截至2025年6月末,成都银行总资产13722.25亿元,各项存款9834.81亿元,各项贷款8346.28亿元。2025年,成都银行再次荣登《财富》中国500强,位列第324位,较上一年提升35位。英国《银行家》杂志2025年“全球银行1000强”榜单中位列170位,较上一年提升14位。
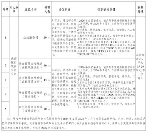
成都银行现面向2026年应届毕业生公开招聘业技融合岗、分支行综合金融岗员工。
青春为船,梦想为舵,新的征程即将开始,以勇敢之姿扬帆起航,以激情之心乘风破浪,让我们一同踏上这场逐梦之旅!

2025年11月13日至12月12日。
(一)政治素质好、职业素养高、业务能力强、作风品德正。
(二)认同我行企业文化,能够遵守我行各项规章制度、爱岗敬业,具有较强的事业心和责任心。服从组织安排、遵守团队协作规则。
(三)遵守国家法律法规,无违法违纪和违反社会公德不良记录。遵守廉洁从业有关规定、勤勉尽责、公道正派、注重自身作风形象,严格保守商业秘密和工作秘密。
(四)身心健康,具有良好的心理素质和能够正常履职的身体素质。
(一)资格审核。严格按照有关规定和原则筛选简历,确定进入笔试环节人员名单。
(二)笔试。以邮件、短信或电话方式通知进入笔试人员。同一岗位招聘人数与实际参加笔试人数的比例为不低于1:5。若比例未达到要求,将调减岗位招聘人数直至取消岗位招聘。
笔试合格人数原则上按不低于招聘人数的4倍确定。
(三)面试。以邮件、短信或电话方式通知进入面试人员。同一岗位招聘人数与实际参加面试人数的比例为不低于1:3。若比例未达到要求,将调减岗位招聘人数直至取消岗位招聘。
(四)确定拟聘人员名单。按照应聘人员笔试成绩50%、面试成绩50%折算综合测试成绩,并按从高到低次序确定进入背景调查和体检的人员名单,以邮件或短信方式通知相关人员,未入围的不再另行通知。
(五)正式录用。按程序办理正式录用手续,签订就业协议、劳动合同。应聘人员可通过成都银行官网查询资格审核通过人员名单、笔试和面试成绩、拟聘人员名单。
(一)资格审核贯穿招聘全过程,应聘人员应对提交材料的真实性负责,任一环节发现不符合资格条件或弄虚作假的,立即取消应聘或聘用资格,情节严重的可追究其法律责任;
(二)本次招聘将对资格审核、笔试、面试和拟录用等信息进行公示,涉及个人隐私的信息将予以脱敏处理,投递简历即视为接受后续相关流程安排;
(三)每位应聘者仅可申请1个职位(工作地点),请慎重考虑后填报。
方式一:扫描以下二维码,通过手机端投递简历。

方式二:通过PC端登录https://bocd.zhiye.com/,投递简历。
*如需上传附件,建议通过PC端投递。
咨询电话:028-86160911
咨询邮箱:bocd_hr@bocd.com.cn
总行纪委办公室,联系电话:028-86160418。











