根据广东省财政厅、广东省人力资源和社会保障厅《关于2026年度全国会计专业技术资格考试考务日程安排及有关事项的通知》(粤财会〔2025〕11号)规定,2026年度全国会计专业技术资格考试(以下简称会计资格考试)分别于2026年5月(初、高级)、9月(中级)举行。现将我市2026年度会计专业技术资格考试报名及有关事项通知如下。
一、报名条件
(一)报名参加会计资格考试的人员,应具备下列基本条件:
1.遵守《中华人民共和国会计法》和国家统一的会计制度等法律法规。
2.具备良好的职业道德,无严重违反财经纪律的行为。
3.热爱会计工作,具备相应的会计专业知识和业务技能。
(二)报名参加初级会计资格考试的人员,除具备基本条件外,还必须具备高中毕业(含高中、中专、职高和技校)及以上学历。
(三)报名参加中级会计资格考试的人员,除具备基本条件外,还必须具备下列条件之一:
1.具备大学专科学历,从事会计工作满5年。
2.具备大学本科学历或学士学位,从事会计工作满4年。
3.具备第二学士学位或研究生班毕业,从事会计工作满2年。
4.具备硕士学位,从事会计工作满1年。
5.具备博士学位。
6.通过全国统一考试,取得经济、统计、审计专业技术中级资格。
(四)报名参加高级会计资格考试的人员,除具备基本条件外,还应具备下列条件之一:
1.具备大学专科学历,取得会计师职称后,从事与会计师职责相关工作满10年。
2.具备硕士学位或第二学士学位或研究生班毕业或大学本科学历或学士学位,取得会计师职称后,从事与会计师职责相关工作满5年。
3.具备博士学位,取得会计师职称后,从事与会计师职责相关工作满2年。
(五)本通知“一、报名条件”(二)中所述技校学历,是指经国务院人力资源社会保障行政部门认可的技工院校学历。本通知所述其他学历或学位,是指经国务院教育行政部门认可的学历或学位。
(六)获得国务院教育行政部门认可的境内会计硕士专业学位、会计博士专业学位的人员,报考中级会计资格考试可免试《财务管理》科目。申请免试者应于2026年5月12日至6月25日通过全国会计人员统一服务管理平台(以下简称全国统一平台)“会计专业技术资格考试”模块提交免试申请。经审核确认后,可以免试。以往年度已提交免试申请并经审核确认的人员,可在全国统一平台“会计专业技术资格考试”模块查询,无需再次申请。
(七)本通知所述有关会计工作年限,截止日期为2026年12月31日;在校生利用业余时间勤工助学不视为正式从事会计工作,相应时间不计入会计工作年限;参加中级会计资格考试工作年限为取得规定学历前后从事会计工作时间的总和。外籍人员在境外的会计从业经历,可计入从事会计工作年限。
二、考试科目
(一)初级会计资格考试科目包括《初级会计实务》《经济法基础》。参加初级会计资格考试的人员,应在1个考试年度内通过全部科目的考试,方可取得初级会计资格证书。
(二)中级会计资格考试科目包括《中级会计实务》《经济法》《财务管理》。参加中级会计资格考试的人员,应在连续2个考试年度内通过全部科目的考试,方可取得中级会计资格证书。
(三)高级会计资格考试科目包括《高级会计实务》。参加高级会计资格考试并达到国家合格标准的人员,在全国统一平台自行下载打印考试成绩合格单,3年内参加高级会计师资格评审有效。
三、考试大纲
会计资格考试使用全国会计专业技术资格考试领导小组办公室制定的2026年度会计资格考试大纲(另行公布)。
四、考试时间
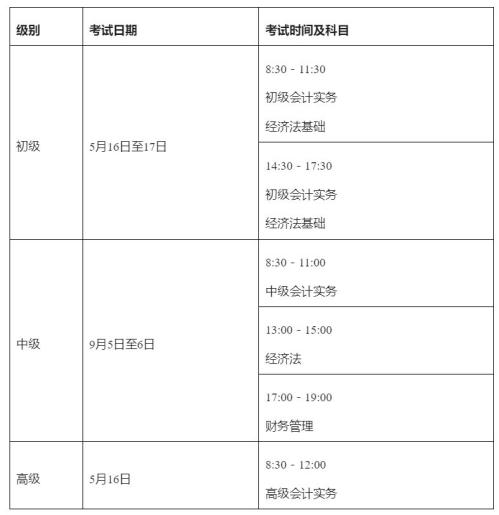
(一)初级会计资格考试。2026年5月16日至17日举行,共4个批次。《初级会计实务》科目考试时长为105分钟,《经济法基础》科目考试时长为75分钟,两个科目连续考试,时间不能混用。
(二)中级会计资格考试。2026年9月5日至6日举行,共2个批次。《中级会计实务》科目考试时长为150分钟,《经济法》科目考试时长为120分钟,《财务管理》科目考试时长为120分钟。
(三)高级会计资格考试。2026年5月16日举行,共1个批次。《高级会计实务》科目考试时长为210分钟。
上述考试时间、批次如有调整,将另行通知。
五、考试报名
(一)报名方式
根据粤财会〔2025〕11号文件要求,我市2026年度会计资格考试报名采取“信息采集,网上报名、自动审核、网上缴费”方式,登录全国统一平台进行,实行考前审核。
(二)报名组织
我市会计资格考试报名按属地原则:
1.符合报名条件的以下人员,可在我市报名:(1)工作单位所在地在我市的在职在岗人员;(2)学籍所在地在我市的在校学生;(3)户籍所在地或居住地在我市的其他人员。
2.符合报名条件的以下香港、澳门、台湾居民和外籍人员,按照就近方便原则在我市报名:(1)在中国境内有工作单位且工作单位所在地在我市的人员;(2)属于境内学校在校学生且学籍所在地在我市的人员;(3)境内居住地在我市的其他人员。
3.所有在我市报名参加考试的人员,均在我市参加考试。
(三)报名时间
1.初、高级会计资格考试。2026年1月5日至27日,考试报名统一在1月27日12:00截止,缴费统一在1月27日18:00截止。报考人员应于1月23日12:00前完成信息采集。
2.中级会计资格考试。2026年6月12日至7月2日,考试报名统一在7月2日12:00截止,缴费统一在7月2日18:00截止。报考人员应于6月30日12:00前完成信息采集。
(四)报名流程
1.报考人员需登录全国统一平台进行信息采集,完成相关信息填报后提交所在区会计管理部门进行审核。
2.信息采集审核通过后再登录全国统一平台的“会计专业技术资格考试”栏目进行报名,深圳考生请选择“广东省深圳市”进入报名。报名系统自动调取信息采集数据进行报名条件审核,符合报名条件的报考人员无需重复上传材料直接报名相应层级的考试科目并进行缴费;符合报名条件但因个人信息未更新导致审核未通过的报考人员,请根据实际情况进行信息变更,待所在区会计管理部门审核通过后,重新登录报名系统进行报名、缴费。
3.未在规定时间内进行报名,缴费的人员视为自动放弃考试报名,届时将不能参加考试。报名缴费成功后报名信息将不能在网上自行修改。
(五)准考证打印
2026年度会计初、高级资格考试准考证打印时间为2026年5月8日至15日,中级资格考试准考证打印时间为2026年8月28日至9月4日。
(六)参加考试
我市报考人员具体考试时间、考点、考场、座位号等由考试管理系统随机生成,以准考证打印的信息为准,报考人员须凭本人准考证和有效期内居民身份证(香港、澳门、台湾考生凭有效身份证明,外国籍考生凭有效护照)进入考场参加考试,考前请仔细阅读准考证上考生须知并了解相关考场规则。我市部分考点会使用笔记本电脑,请报考人员提前熟悉笔记本电脑的操作。
(七)成绩公布
2026年6月26日,在全国统一平台公布初级资格考试成绩。7月3日,在全国统一平台公布高级资格考试成绩。10月30日,在全国统一平台公布中级资格考试成绩。
(八)证书领取
会计资格证书由市人力资源保障部门核发,合格人员领取证书事宜请留意深圳市人力资源和社会保障局网站深圳市考试院专栏(http://hrss.sz.gov.cn/szksy)首页《证书发放信息》栏的证书发放通知,按照通知要求申领证书。
(九)缴款票据获取方式
方式一:缴费完成后,登录全国统一平台,点击“考试服务”-“网上报名”,进入报名页面后,点击“获取票据”可查看和保存电子票据。
方式二:缴费完成后,进入“深圳财政”微信公众号,点击“便民服务”菜单,选择“非税缴费”事项进入页面,再选择“非税票据查验”事项,按提示分别输入“缴款人”“缴款码”信息后,即可查询和下载本人的非税电子票据。
方式三:缴费完成后,进入“深圳市非税收入缴费平台”(https://public.szfb.sz.gov.cn/440300),选择“非税票据查验”事项,按提示分别输入“缴款人”“缴款码”信息后,即可查询和下载本人的非税电子票据。
注:缴款码即为缴款通知书号码,如通过微信缴费,可关注“非税支付”公众号查看个人交易记录详情获取缴款通知书号码;如考生仍无法获取缴款通知书号码信息,工作日工作时间可拨打0755-83160036转1转1再转0进行人工咨询(如遇忙线可稍作等待后拨打)。
六、收费标准
根据财政部会计财务评价中心《关于全国会计专业技术资格考试考务费收费标准的通知》(会评〔2017〕1号)、《广东省发展改革委 广东省财政厅关于继续执行我省职业资格考试收费标准的通知》(粤发改价格函〔2024〕1073号)规定,我省会计资格考试各科目收费标准如下。
(一)《初级会计实务》《经济法基础》《中级会计实务》《财务管理》《经济法》科目。考务费6元/科,考试费55元/科,合计61元/科。
(二)《高级会计实务》科目。考务费15元/科,考试费75元/科,合计90元/科。
七、其他事项
(一)报考人员应对照报名条件提交相关资料,对于不符合报名条件或采取伪造报名资料等不正当手段获取考试资格,将按照《专业技术人员资格考试违纪违规行为处理规定》(人社部令第31号),给予取消考试成绩,记入考试诚信档案库等处理。
(二)我市2026年度会计资格考试报名咨询电话详见附件。
附件下载











