南京鼓楼医院人力资源服务中心
因工作需要,南京鼓楼医院人力资源服务中心面向社会招聘派遣制人员
报名条件:
1.具有中华人民共和国国籍,遵守中华人民共和国宪法和法律,拥护中国共产党的领导和社会主义制度。
2.思想政治素质好,具有良好的道德品行和职业素养,认同医院文化和核心价值理念,具备良好的身体条件和心理素质。
3.与原单位不存在相关竞业限制及其他纠纷,社会信用良好,无犯罪等不良记录。
4.具备招聘岗位要求的知识背景、执业资格、工作经验和能力水平,能够熟练使用电脑及办公软件。
5.年龄一般在38周岁以下,具有博士研究生及中级职称的人员年龄可适当放宽。
6.有三甲医院工作经历者优先。工作地点服从科室安排。
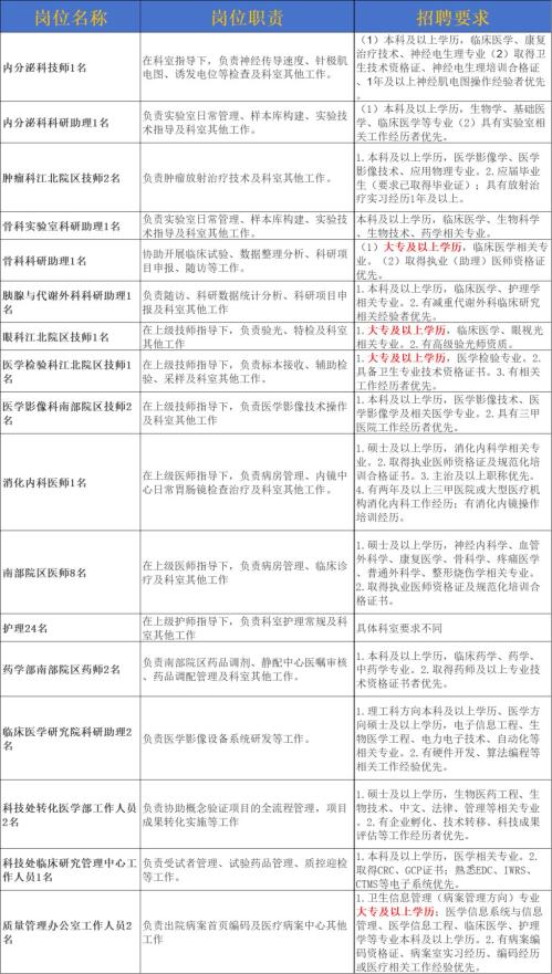
招聘岗位

招聘流程
报名时间:自公告发布(1月4日)起5个工作日。
报名方式:登录南京鼓楼医院官网,在人力资源版块,点击报名系统,选择报考岗位,投递电子简历。
具体流程:网上报名-考核-体检-录用











