2025—2026学年度烟台科技学院招聘公告
学校简介
烟台科技学院是一所以工学、管理学、艺术学为主,多学科协调发展的普通本科高校,具有颁发国家承认的统招本、专科学历资格,并具有学士学位授予权。学校前身是创建于2005年的济南大学泉城学院,2021年转设更名为烟台科技学院。学校拥有蓬莱和黄渤海两个校区,面朝大海,风景秀丽,气候宜人,是一所环境优美的滨海大学。
学校现有全日制在校生2.5万余人,设有人工智能学院、信息工程学院、机械电子工程学院、海洋工程学院、财经学院、国际葡萄酒学院、文化传媒学院、艺术设计学院、体育学院、马克思主义学院、博雅国际学院、基础教学部共12个教学单位。
招聘类型条件
(一)自有专任教师
面向社会招聘来自高校、科研院所、行业企业单位具有较高学术造诣的高级专业技术人员、高校或科研院所优秀博士(后)、985高校或科研院所优秀硕士研究生及行业企业具有较强专业技能和实践能力的技术管理骨干,基本条件如下:
1.遵守法律法规,热爱教育事业,具有良好的思想政治素质、职业道德和学术诚信,为人师表,学风正派,治学严谨,具有较强的工作责任心、团结协作精神和奉献精神。
2.具备扎实的专业基础知识、较高的学术水平、较强的科研能力和教学能力,以及应聘岗位所需的专业或者技能条件。
3.年龄一般不超过50周岁(达到国家法定退休年龄时,符合如期办理退休手续的条件),身体健康,能够履行相关工作职责。
4.人事档案转入学校并按规定缴纳社保,作为我校专任教师录入《全国教师管理信息系统》。
(二)银龄教师(外聘全职)
银龄教师是指省内外高校退休教师中选聘的优秀退休人员,申请人应同时具备以下基本条件:
1.属于高校已退休教师且须拥有高校教师资格证。
2.具有副高级(含)以上职称、一线教学科研经验丰富。热爱教育事业,贯彻落实党的教育方针,具有先进教育教学理念,具有良好的思想政治素质和师德师风,具有较强的事业心、责任感和使命感;
3.原则上年龄不超过67周岁,身体健康,能够胜任教育教学等一线工作,近三个月的体检结果达到本校退休返聘教师的条件。
招聘计划
(一)博士招聘计划
招聘100人。工学、管理学、艺术学、文学等相关或相近专业毕业,符合岗位所需的专业背景、学术水平和实践能力。
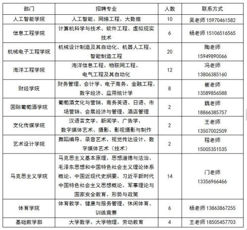
(二)硕士招聘计划
图源烟台科技学院
相关待遇及福利
(一)自有专任教师
1.符合烟台市青年人才政策补贴条件的,按学历层次,享受政府每年2.4万元-3.6万元的生活补贴,补贴3年;符合住房保障政策条件的,享受政府10-20万元一次性购房补贴。
2.签订正式劳动合同,按烟台科技学院薪酬分配制度及时足额发放工资福利。
3.按国家规定缴纳“五险一金”,享受春节福利、中秋节福利、教师节福利、免费体检、餐补等福利待遇。
4.学校为教职工提供教师公寓。协助解决子女入托、基础教育入学问题,对符合就业条件的家属,学校协助妥善安置。
5.享受双休、寒暑假及国家法定节假日等带薪休假。
6.学校每年划拨专项师资培训经费,组织教师参加培训、学术会议、访学研修等,助力教师与学校的共同发展。
7.学校注重教师职业生涯规划培养,为中青年教师职业发展搭建平台,优秀中青年教师可享受国内外访学进修、在职攻读博士学位资助等。
(二)外聘全职教师
1.聘用待遇全部按学校薪酬分配制度执行。
2.学校为教师购买人身意外伤害保险。
应聘方式
应聘者请下载填写《烟台科技学院教师岗选聘考查报告》连同个人简历、本科(硕士、博士)学历学位证书、各阶段学信网学历和学籍证明材料或教育部认证、身份证扫描件、职称或职业资格证书(若有)等相关材料打包发送至学校人事处邮箱:ytkjxyrsc@163.com。
邮件名称格式:毕业院校、姓名、学历/职称、所学专业(例如:某某大学+王某某+博士+文艺学专业)
联系方式
1.地址:山东省烟台市蓬莱区仙境西路34号烟台科技学院人事处
2.邮编:265600
3.联系人:姜老师、赵老师
4.联系电话:0535-3737700











