首页
学历落户
技能落户
职称落户
积分落户
落户问答
求职百科
成都百科
财税
搜 索
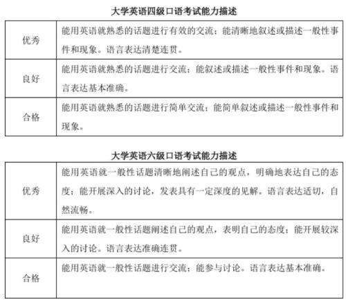
盐城大学生四六级英语口语考试口试成绩级别
成都工作网
免费
咨询
电话13408589752
最新资讯
2025-11-26 10:35:34
阅读(
98
)
评论(0)
盐城大学生四六级英语口语考试口试成绩级别
相关推荐
最新资讯最新
余佳运2026年演唱会广州站在哪个场馆(附交通指南)
01-19
2026年福建省考网上报名入口+操作流程
01-19
2026苏州春节活动汇总(持续更新中)
01-19
2026春节上海松江区烟花爆竹燃放区域+禁放区域图
01-19
东莞沙田镇合法烟花销售点(营业时间+地址+电话)
01-19
最新资讯排行
2026年广州跨年演唱会汇总(时间+地点+购票)
11-25
2026广东省选调生笔试查询时间及入口(更新中)
01-15
天津马年金银纪念币销售规则(金币云商_各银行)
11-24
2026中国田径协会10公里精英赛暨澄迈迎新跑报名条件
11-23
2025中国台湾通行证全程网办试点城市增加至50个
11-23