2026春节期间上海松江区烟花爆竹燃放、禁放区域一览
一、燃放区域
详见下图 (红色区域外的其他区域)
松江区烟花爆竹禁燃禁放区域示意图
二、禁放区域
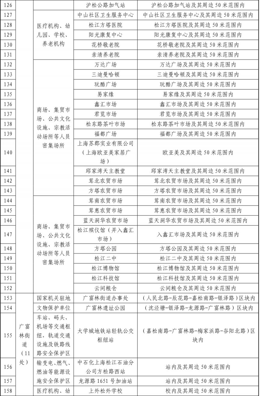
(一)、禁止在本区下列区域燃放烟花爆竹:
(1) 国家机关驻地;
(2) 文物保护单位;
(3) 车站、码头等交通枢纽,轨道交通设施以及铁路线路安全保护区内;
(4) 易燃易爆危险物品生产、经营、储存单位;
(5) 输变电、燃气、燃油等能源设施安全保护区内;
(6) 医疗机构、幼儿园、学校、养老机构;
(7) 商场、集贸市场、公共文化设施、宗教活动场所等人员密集场所;
(8) 使用易燃可燃外保温材料的高层建筑、耐火等级较低的建筑物。
(二)、禁止2026年2月16日(除夕)至23日(初七),以及2026年3月3日(元宵节),在东至松江-闵行区界、南至黄浦江、西至G1503(上海绕城高速)、北至松江-青浦区界的合围区域燃放烟花爆竹。
(三)、禁止在黄浦江水源涵养林等林地、在建工程工地、冷链仓库及其周边50米等重点防火范围内燃放烟花爆竹。
(四)、重污染天气期间,本区一律禁止燃放烟花爆竹。
附:松江区烟花爆竹禁燃禁放区域示意图
附:松江区烟花爆竹禁放区域明细表 (去年发布,仅供参考)
信息来源:上海松江。










